Technology

Article teaser image

COVID-19: Mask Protections And Modifications Ranked - And 3M Wins

There is no question that masks prevent transmission of airbone viruses that cause diseases flu and COVID-19 but a new paper shows what will maximize their effectiveness. Masks are primarily intended to keep us from spreading germs - a surgeon does not wear a mask because she is worried about her patient giving her a disease, she is wearing it to make the other person safer. All masks do something, even a bandana does something, but UNC School of Medicine scientists, in collaboration with the Environmental Protection Agency, researched the protectiveness of various kinds of consumer-grade and…
Article teaser image

What Will The Smart Money Future Look Like?

In the not so distant future, checkbooks will take their rightful place in museums alongside answering machines, VCRs and folding paper maps. Online bill-paying and Apple/Google Pay have narrowed the times when it’s necessary to resort to the clunky paper-and-pen based payment method, and many growing up today have never touched one at all. It’s clear the way we handle our finances is changing. So why not bring the concept of money itself into the 21st century? Cashless payment systems were a good first step,[1] but the financial industry can go the extra mile by making money smarter. As we…
Article teaser image

AI May Help Predict Real Risk For Breast Cancer

Modern science can tell us so much about the hazards of the world that it has become difficult for most people to understand absolute and relative risk. Environmentalists claim they need money to pay lawyers to ban chemicals, even if they are a drop in 160 Olympic-sized swimming pools while epidemiologists can statistically link any common food or product to cancer. It is no surprise that some women were getting radical prophylactic mastectomies if they were told they had a gene that was statistically linked to breast cancer. Statistics are a blunt instrument but a new deep learning model…
Article teaser image

5G Wireless Networks Are Just Going Up And 6G Are In Development: The 4 Benefits It Will Have

Fifth generation (5G) wireless communication networks are being deployed worldwide and promise mass connectivity, ultra-reliability, and guaranteed low latency. It sounds great for 2020 but people of 2030 are likely to want that, plus enhanced spectral/energy/cost efficiency, better intelligence level, and security - all over the world. For that, they will need 6G air interface and transmission technologies and novel network architecture, such as waveform design, multiple access, channel coding schemes, multi-antenna technologies, network slicing, cell-free architecture, and cloud/fog/…
Article teaser image

Get Rich Quick By Going On A Nature Hike

Finance and nature have an interesting mathematical connection. Legend has it that Isaac Newton’s groundbreaking work on the laws of motion was inspired by an apple falling on his head.[1] The story sounds apocryphal, but the great man’s contemporary biographer dutifully recorded questions sparked by his friend’s encounter with nature. "Why should that apple always descend perpendicularly to the ground?" Newton asked. “Why should it not go sideways, or upwards? But constantly to the Earth’s center?” The answers to these questions proved powerful enough to calculate to a useful degree of…
Article teaser image

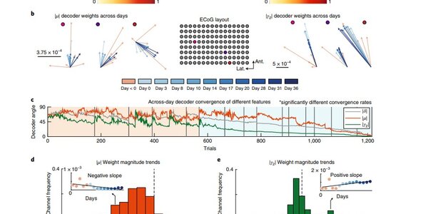
'Plug And Play' Brain Prosthesis Debuts In Paralyzed Person

A brain-controlled prosthetic limb have shown that machine learning techniques helped an individual with paralysis learn to control motion using their brain activity without requiring extensive daily retraining.  It is proof-of-concept for how future models can overcome limitations of prior brain-computer interface efforts, which existing had to be reset and recalibrated each day, almost like asking someone to learn to ride a bike over and over again each day. The achievement of "plug and play" performance demonstrates the value of so-called ECoG electrode arrays for BCI applicartions.…
Article teaser image

Can This System Help Prevent Traffic Jams?

The number one cause of traffic jams in larger U.S. cities is high occupancy vehicle (HOV) lanes, which were created by government to force people into carpooling to prevent traffic jams. It did not work, nor did pretending single-use electric cars were carpools, because blocking off 25 percent of the road for 6 perfect of cars makes no sense and people did not change jobs to be able to work in the same factory in the same town, the way it was possible 60 years ago. A smarter system might be accelerometers and magnetometers that detect cars and generate origin-destination matrixes in real…
Article teaser image

Terminator 2 T-1000 Gets Closer: A New Material That Can Autonomously Heal In Air And Underwater

A new epoxy material is a first-of-its-kind, 3-D printable, stimuli-responsive polymeric material that enable massive reconfigurability in future military platforms, according to a recent paper. It will have embedded intelligence allowing it to autonomously adapt to its environment without any external control. It is a system of materials to simultaneously provide structure, sensing and response. Currently, the stimulus this material responds to is temperature, which researchers first selected because of its ease of use during laboratory testing. In the real world, applying a temperature…
Article teaser image

'Deepfakes' Are The Most Worrisome Form Of Artificial Intelligence For Terrorism And Crime - And 5 Others To Think About

Experts asked to rank 20 ways Artificial Intelligence could be used to facilitate crime over the next 15 years, in order of concern, listed "deepfakes" - fake audio or video content so real it would have been considered conclusive just a few years ago - as number one. The 20 ways were ranked in order of concern based on the harm AI could cause, the potential for criminal profit or gain, how easy they would be to carry out and how difficult they would be to stop. Crimes of low concern included burglar bots - small robots used to gain entry into properties through access points such…
Article teaser image

Neural Networks Growing Artificial Organs Is The 2020 We Expected Decades Ago

If we could start 2020 all over again, the world would be satisfied if the big worry was wildfires and whether or not cat litter had a Non-GMO Project label. Instead, we got a coronavirus from Wuhan, China, and a COVID-19 disease that isn't stopping any time soon. But science marches on, and we also have machine learning helping to grow artificial organs. The human retina has a very limited capacity for regeneration. Any progressive loss of neurons, such as in glaucoma, inevitably leads to complete loss of vision. There is nothing a physician can recommend to halt it. But science is on…